免责声明
本博文主要关注在 ARM 架构 Linux 上运行的 Go 1.24 编程语言。它可能不涵盖其他操作系统或硬件架构的平台特定细节。
本文内容基于其他资料以及我个人对 Go 的理解,因此可能并不完全准确。欢迎在文末评论区指正或提出建议😄。
介绍
Golang 于 2009 年推出,作为一种用于构建并发应用程序的编程语言,其受欢迎程度稳步增长。它的设计目标是简单、高效且易于使用。
Go 的并发模型围绕 goroutine 的概念构建,goroutine 是由 Go 运行时在用户空间管理的轻量级用户线程。Go 提供了诸如通道 (channel) 等用于同步的实用原语,帮助开发者轻松编写并发代码。它还采用了一些巧妙的技术来提高 I/O 密集型程序的效率。
理解 Go 调度器对于 Go 程序员编写高效的并发程序至关重要。它还能帮助我们更好地排查性能问题或优化 Go 程序的性能。在本文中,我们将探讨 Go 调度器的发展历程,以及我们编写的 Go 代码在底层是如何运作的。
编译和 Go 运行时
本文包含大量源代码解析,因此最好先对 Go 代码的编译和执行方式有一定的了解。Go 程序的构建过程分为三个阶段:
- Go 源文件(
*.go)被编译成汇编文件(*.s) - 然后将汇编文件(
*.s)汇编成目标文件(*.o) - 目标文件(
*.o)链接在一起,生成一个可执行的二进制文件
要理解 Go 调度器,首先需要理解 Go 运行时。Go 运行时是这门编程语言的核心,它提供了调度、内存管理和数据结构等基本功能。它本质上就是一系列函数和数据结构的集合,正是这些函数和数据结构使 Go 程序能够正常运行。Go 运行时的实现位于 runtime 包中。Go 运行时是用 Go 代码和汇编代码混合编写的,其中汇编代码主要用于处理寄存器等底层操作。

编译时,Go 编译器会将一些关键字和内置函数替换为 Go 运行时的函数调用。例如,用于创建新 goroutine 的 go 关键字会被替换为对 runtime.newproc 的调用,或者用于分配新对象的 new 函数会被替换为对 runtime.newobject 的调用。
你可能会惊讶地发现,Go 运行时中的某些函数根本没有 Go 实现。例如,像 getg 这样的函数会被 Go 编译器识别,并在编译过程中被替换为底层汇编代码。而像 gogo 这样的其他函数则是平台特定的,完全用汇编语言实现。Go 链接器的职责是将这些汇编实现与其 Go 声明连接起来。
在某些情况下,一个函数在其包中似乎没有实现,但实际上它通过 //go:linkname 编译器指令链接到了 Go 运行时中的定义。例如,常用的 time.Sleep 函数就链接到了其在 runtime.timeSleep 中的实际实现。
原始调度器
⚠️ Go 调度器并非一个独立的对象,而是一组用于辅助调度的函数集合。此外,它并不运行在专用线程上;相反,它与 goroutine 运行在相同的线程上。阅读本文后续内容后,这些概念将变得更加清晰。
如果你曾经从事过并发编程,你可能对多线程模型有所了解。它规定了用户空间线程(Kotlin、Lua 中的协程或 Go 中的 goroutine)如何复用到单个或多个内核线程上。通常有三种模型:多对一 (N:1)、一对一 (1:1) 和多对多 (M:N)。

Go 采用多对多(M:N)的线程模型,允许多个 goroutine 被复用(多路复用)到多个内核线程上。这种方法在一定程度上增加了复杂性,但能够充分利用多核系统的性能,并高效处理系统调用,从而克服了 N:1 模型和 1:1 模型各自存在的问题。由于内核并不知道 goroutine 的存在,它仅向用户空间应用程序提供线程作为并发单元,因此是由内核线程来运行调度逻辑、执行 goroutine 的代码,并代表 goroutine 发起系统调用。
在早期,尤其是在 1.1 版本之前,Go 以一种较为简单的方式实现了 M:N 多线程模型。当时只有两种实体:goroutine( G )和内核线程( M ,或称机器 )。所有可运行的 goroutine 都存储在一个全局运行队列中,并使用锁来防止竞态条件。调度器(运行在每个线程 M 上)负责从全局运行队列中选择一个 goroutine 并执行它。

如今,Go 以其高效的并发模型广为人知。但早期的 Go 并非如此。Go 的核心贡献者之一 Dmitry Vyukov 在他著名的《可扩展的 Go 调度器设计》一文中指出了当时实现的多个问题。他提到:“总体而言,当时的调度器会阻碍用户在性能关键的场景中使用符合 Go 风格的细粒度并发。” 下面我来详细解释他的意思。
首先,全局运行队列是性能瓶颈。当创建一个 goroutine 时,线程必须获取锁才能将其放入全局运行队列。同样,当线程想要从全局运行队列中取出 goroutine 时,也必须获取锁。您可能知道,加锁并非没有开销,它会带来锁竞争的开销。锁竞争会导致性能下降,尤其是在高并发场景下。
其次,线程经常会将关联的 goroutine 移交给另一个线程。这会导致局部性差和过多的上下文切换开销。子 goroutine 通常需要与其父 goroutine 通信。因此,让子 goroutine 与其父 goroutine 运行在同一个线程上性能更高。
第三,由于 Go 语言使用线程缓存 Malloc ,每个线程 M 都有一个线程局部缓存 mcache ,用于内存分配或存放空闲内存。虽然 mcache 仅供执行 Go 代码的 M 使用,但即使是阻塞在系统调用中的 M (这些线程根本不使用 mcache 也会占用它。一个 mcache 最多可以占用 2MB 的内存,并且只有在线程 M 被销毁时才会释放。由于执行 Go 代码的 M 与所有 M 的比例可能高达 1:100(过多的线程阻塞在系统调用中),这可能导致资源过度消耗和数据局部性差。
调度器增强
既然您已经了解了早期 Go 调度器的问题,让我们来看看一些改进提案,看看 Go 团队是如何解决这些问题的,从而使我们今天拥有一个高性能的调度器。
方案一: 引入本地运行队列
每个线程 M 都配备一个本地运行队列,用于存储可运行的 goroutine。当线程 M 上正在运行的 goroutine G 使用 go 关键字生成一个新的 goroutine G1 时, G1 会被添加到 M 的本地运行队列中。如果本地队列已满,则 G1 会被放入全局运行队列。在选择要执行的 goroutine 时, M 会首先检查其本地运行队列,然后再查询全局运行队列。因此,本方案解决了上一节中描述的第一个和第二个问题。

然而,它无法解决第三个问题。当许多线程 M 阻塞在系统调用中时,它们的 mcache 会一直挂载,导致 Go 调度器本身内存占用过高,更不用说我们——Go 程序员——编写的程序的内存占用了。
这还会引入另一个性能问题。为了避免阻塞线程 M 的本地运行队列(例如上图中的 M1 中的 goroutine 因饥饿而无法执行,调度器应该允许其他线程从该队列中 “窃取 ”goroutine。然而,当阻塞线程数量庞大时,扫描所有线程以找到非空的运行队列会变得非常耗时。
方案二: 引入逻辑处理器
该方案在 《可扩展的 Go 调度器设计》一文中有所描述,其中引入了逻辑处理器 P 的概念。所谓 “逻辑” ,是指 P 表面上执行 goroutine 代码,但实际上,执行代码的是与 P 关联的线程 M 线程的本地运行队列和 mcache 现在都归 P 所有。
该方案有效地解决了上一节中遗留的问题。由于 mcache 现在附加到 P 而不是 M ,并且当 G 进行系统调用时 M 会从 P 分离,因此即使有大量 M 进行系统调用,内存消耗也能保持较低水平。此外,由于 P 的数量有限,这种内存窃取机制也十分高效。

随着逻辑处理器的引入,多线程模型仍然是 M:N。但在 Go 语言中,它被专门称为 GMP 模型,因为有三种实体:goroutine、线程和处理器。
GMP 模式
当 go 关键字后面跟着函数调用时,会创建一个新的 g 实例,称为 G G 是一个代表 goroutine 的对象,包含诸如执行状态、堆栈以及指向关联函数的程序计数器等元数据。执行 goroutine 就相当于运行 G 引用的函数。
当一个 goroutine 执行完毕后,它不会被销毁;相反,它会变成 “死亡”状态 ,并被放入当前处理器 P 的空闲列表中。如果 P 的空闲列表已满,则该死亡的 goroutine 会被移至全局空闲列表。当创建一个新的 goroutine 时,调度器会首先尝试从空闲列表中重用一个,然后再从头开始分配一个新的。这种循环机制使得创建 goroutine 的开销远低于创建新线程。
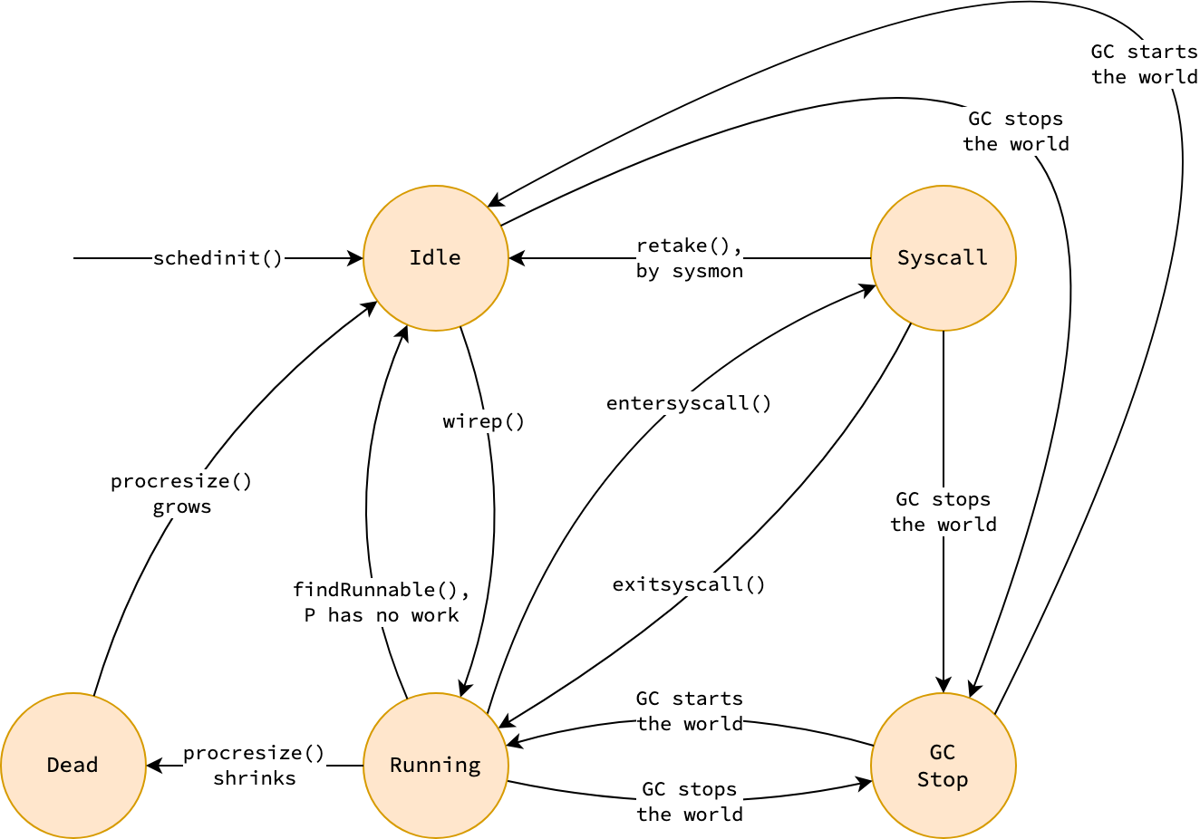
下图和表格描述了 GMP 模型中 goroutine 的状态机。为简化起见,省略了一些状态和转换。触发状态转换的动作将在后续文章中进行描述。
| State 状态 | Description 描述 |
|---|---|
| Idle | 刚刚创建,尚未初始化 |
| Runnable | 当前已进入运行队列,即将执行代码 |
| Running | 不在运行队列中,正在执行代码 |
| Syscall | 执行系统调用,而不是执行代码 |
| Waiting | 未执行代码,且不在运行队列中,例如正在等待通道 |
| Dead | 当前处于空闲列表、刚刚退出或刚刚初始化 |

线程 M
所有 Go 代码——无论是用户代码、调度器还是垃圾回收器——都运行在由操作系统内核管理的线程上。为了使 Go 调度器能够在 GMP 模型下良好地运行线程,引入了表示线程的 m 结构体, m 的一个实例称为 M
M 会持有以下引用:当前的 goroutine G;如果 M 正在执行 Go 代码,则持有当前的处理器 P;如果 M 正在执行系统调用,则持有之前的处理器 P;如果 M 即将被创建,则持有下一个处理器 P。
每个 M 还持有一个名为 g0 的特殊 goroutine 的引用,该 goroutine 运行在系统栈上——系统栈是由内核提供给线程的栈。与系统栈不同,普通 goroutine 的栈是动态调整大小的;它会根据需要增长和收缩。然而,增长或收缩栈的操作本身必须在有效的栈上运行。为此,系统栈被使用。当运行在 M 线程上的调度器需要执行栈管理时,它会从 goroutine 的栈切换到系统栈。除了栈的增长和收缩之外,诸如垃圾回收和 goroutine 的停用之类的操作也需要在系统栈上执行。每当线程执行此类操作时,它都会切换到系统栈,并在 g0 的上下文中执行该操作。
与 goroutine 不同,线程在 M 创建后立即运行调度器代码,因此 M 的初始状态为运行中 。当 M 创建或被唤醒时,调度器会保证始终存在一个空闲处理器 P ,以便将其与 M 关联以运行 Go 代码。如果 M 正在执行系统调用,它将与 P 分离(将在 “处理系统调用” 部分中描述),并且 P 可能被另一个线程 M1 获取以继续其工作。如果 M 无法从其本地运行队列、全局运行队列或 netpoll (将在 “netpoll 工作原理 ”部分中描述)中找到可运行的 goroutine,它将持续自旋以再次从其他处理器 P 和全局运行队列中窃取 goroutine。请注意,并非所有 M 都会进入自旋状态,只有当自旋线程数少于繁忙处理器数的一半时才会进入自旋状态。当 M 没有事可做时,它不会销毁,而是进入睡眠状态,等待稍后被另一个处理器 P1 获取(在 “寻找可运行的 Goroutine ”中描述)。
下图和表格描述了 GMP 模型中线程的状态机。 为简化起见,省略了一些状态和转换。 自旋是空闲状态的一种子状态,在这种状态下,线程会消耗 CPU 周期来执行占用 goroutine 的 Go 运行时代码。触发状态转换的操作将在后续文章中进行描述。
| State 状态 | Description 描述 |
|---|---|
| Running | 执行 Go 运行时代码或用户 Go 代码 |
| Syscall | 当前正在执行(阻塞)系统调用 |
| Spinning | 从其他处理器窃取 goroutine |
| Sleep | 睡眠状态,不占用 CPU 周期 |

处理器 P
p 结构体在概念上代表一个用于执行 goroutine P p 它们在程序的引导阶段创建。虽然创建的线程数可能很大(在 Go 1.24 中可达 10000 ),但处理器的数量通常很少,由 GOMAXPROCS 决定。无论程序处于何种状态,处理器的数量都恰好为 GOMAXPROCS 。
为了最大限度地减少全局运行队列上的锁争用,Go 运行时中的每个处理器 P 都维护一个本地运行队列。本地运行队列并非仅仅是一个队列,而是由两个组件构成: runnext ,用于存放单个优先级不同的 goroutine;以及 runq ,一个 goroutine 队列。这两个组件都为处理器 P 提供可运行的 goroutine,但 runnext 存在本身就是为了优化性能。Go 调度器允许处理器 P 从其他处理器 P1 的本地运行队列中“窃取”goroutine。 只有当从 P1 的 runq 中窃取 goroutine 的前三次尝试均失败后,才会查询 P1 的 runnext 。因此,当 P 想要执行一个 goroutine 时,如果它首先从自己的 runnext 中查找可运行的 goroutine,则可以减少锁争用。
P 的 runq 组件是一个基于数组的、固定大小的循环队列。由于采用数组结构并固定大小(256 个槽位),它可以更好地保证缓存局部性并降低内存分配开销。固定大小对于 P 的本地运行队列来说是安全的,因为我们还有全局运行队列作为备份。循环结构允许高效地添加和删除 goroutine,而无需移动元素。
mcache 在线程缓存 Malloc 模型中充当前端,并由 P 用来分配微型和小型对象。 另一方面, pageCache 使内存分配器能够在不获取堆锁的情况下获取内存页,从而提高高并发下的性能。
为了使 Go 程序能够很好地处理睡眠 、 超时或间隔操作, P 还管理着由最小堆数据结构实现的定时器,其中最近的定时器位于堆顶。在查找可运行的 goroutine 时, P 还会检查是否存在已过期的定时器。如果存在, P 会将带有相应定时器的 goroutine 添加到其本地运行队列中,从而给该 goroutine 运行的机会。
下图和表格描述了 GMP 模型中处理器的状态机。为简化起见,省略了一些状态和转换。触发状态转换的操作将在后续文章中进行描述。
| State 状态 | Description 描述 |
|---|---|
| Idle | 未执行 Go 运行时代码或用户 Go 代码 |
| Running | 与正在执行用户 Go 代码的 M 相关联 |
| Syscall | 与正在执行系统调用的 M 相关联 |
| GCStop | 与一个因垃圾收集而导致世界停摆的 M 有关 |
| Dead | 不再使用,等待 GOMAXPROCS 增长时重新使用。 |

在 Go 程序执行初期,有 GOMAXPROCS 个处理器 P 处于空闲状态。当线程 M 获取一个处理器来运行用户 Go 代码时, P 会转换到运行状态。如果当前 goroutine G 发起系统调用, P 会从 M 分离并进入系统调用状态。在系统调用期间,如果 P 被 sysmon 抢占(参见非合作抢占 ),它首先转换到空闲状态 ,然后被移交给另一个线程( M1 )并进入运行状态。否则,系统调用完成后, P 会重新附加到之前的 M 并恢复运行状态(参见处理系统调用 )。当发生 stop-the-world 垃圾回收时, P 会转换到 gcStop 状态,并在 start-the-world 恢复后返回到之前的状态。如果在运行时 GOMAXPROCS 减少,冗余处理器会转换到 dead 状态,并在 GOMAXPROCS 稍后增加时被重用。
程序引导
要启用 Go 调度器,必须在程序启动期间对其进行初始化。此初始化过程通过汇编语言中的 runtime·rt0_go 函数完成。在此阶段,将创建线程 M0 (代表主线程)和 goroutine G0 ( M0 的系统栈 goroutine)。 还为主线程设置了线程本地存储 (TLS),并将 G0 的地址存储在此 TLS 中,以便稍后通过 getg 检索它。
引导程序随后调用汇编函数 runtime·schedinit ,其 Go 实现位于 runtime.schedinit 。该函数执行各种初始化操作,其中最重要的是调用 procresize ,将 GOMAXPROCS 个逻辑处理器 P 设置为空闲状态。然后,主线程 M0 与第一个处理器关联,其状态从空闲转换为运行状态以执行 goroutine。
之后,创建主 goroutine 来运行 runtime.main 函数,该函数作为 Go 运行时入口点。在 runtime.main 函数内部,会创建一个专用线程来启动 sysmon ,这将在 “非合作抢占” 部分进行描述。请注意, runtime.main 与我们编写的 main 函数不同;后者在运行时中显示为 main_main 。
主线程随后调用 mstart 在内存 M0 上开始执行,启动调度循环以获取并执行主 goroutine。在 runtime.main 函数中,经过额外的初始化步骤后,控制权最终交给用户定义的 main_main 函数,程序开始执行用户编写的 Go 代码。
值得注意的是,主线程 M0 不仅负责运行主 goroutine,还负责执行其他 goroutine。每当主 goroutine 被阻塞时——例如等待系统调用或等待通道时——主线程都会寻找另一个可运行的 goroutine 并执行它。
综上所述,程序启动时,有一个 goroutine G 执行 main 函数;两个线程——一个是主线程 M0 ,另一个用于启动 sysmon ;一个处理器 P0 处于运行状态,以及 GOMAXPROCS−1 处理器处于空闲状态。主线程 M0 最初与处理器 P0 关联,以运行主 goroutine G
下图展示了程序启动时的状态。图中假设 GOMAXPROCS 设置为 2,并且 main 函数刚刚开始执行。处理器 P0 正在执行主 goroutine,因此处于运行状态。处理器 P1 没有执行任何 goroutine,处于空闲状态。主线程 M0 与处理器 P0 关联以执行主 goroutine 的同时,创建了另一个线程 M1 来运行 sysmon 。

值得一提的是,在启动阶段,运行时还会生成一些与内存管理相关的 goroutine,例如标记、清除和清理。不过,本文暂不讨论这些,我们将在后续文章中进行更详细的探讨。
创建 Goroutine
Go 提供了一个简单的 API 来启动并发执行单元: go func() { ... } () go 实际上,Go 运行时在底层做了很多复杂的工作来实现这一点。go 关键字只是 Go 运行时 newproc 函数的语法糖,该函数负责调度一个新的 goroutine。这个函数主要执行三件事:初始化 goroutine,将其放入调用 goroutine 的处理器 P 的运行队列中,以及唤醒另一个处理器 P1 。
初始化 Goroutine
调用 newproc 时,仅当没有空闲的 goroutine 可用时才会创建一个新的 goroutine G 在执行完毕返回后会变为空闲状态。新创建的 goroutine G 会被初始化为一个 2KB 的栈,该栈大小由 Go 运行时中的 stackMin 常量定义。此外, goexit (负责清理逻辑和调度逻辑)会被压入 G 的调用栈,以确保它在 G 返回时执行。初始化完成后, G 会从死状态转换为可运行状态,表明它已准备好被调度执行。
将 Goroutine 放入队列
如前所述,每个处理器 P 都有一个由两部分组成的运行队列: runnext 和 runq 。当一个新的 goroutine 创建时,它会被放入 runnext 中。如果 runnext 已经存在 goroutine G1 ,调度器会尝试将 G1 移至 runq (前提是 runq 未满),并将 G 放回 runnext 。如果 runq 已满,则 G1 以及 runq 中一半的 goroutine 会被移至全局运行队列,以减轻处理器 P 的工作负载。
唤醒处理器
当创建一个新的 goroutine 时,为了最大化程序并发性,运行该 goroutine 的线程会尝试通过 futex 系统调用唤醒另一个处理器 P 为此,它首先检查是否有空闲的处理器 P。如果有空闲的处理器 P 可用,则会创建一个新线程,或者唤醒一个现有线程进入调度循环 ,并在循环中寻找可执行的 goroutine。创建或重用线程的逻辑在 “启动线程” 部分中进行了描述。
如前所述, GOMAXPROCS (即活动处理器数量 P 决定了可以同时运行的 goroutine 数量。如果所有处理器都处于忙碌状态,并且不断生成新的 goroutine,则既不会唤醒现有线程,也不会创建新线程。
总结
下图展示了 goroutine 的创建过程。为简化起见,图中假设 GOMAXPROCS 设置为 2,处理器 P1 尚未进入调度循环 ,且 main 函数除了不断创建新的 goroutine 之外不做任何其他操作。由于 goroutine 不执行系统调用(详见 “处理系统调用” 部分),因此会创建一个额外的线程 M2 与处理器 P1 关联。

调度循环
Go 运行时中的 schedule 函数负责查找和执行可运行的 goroutine。它会在各种情况下被调用:创建新线程时、调用 Gosched 时、goroutine 被暂停或抢占时,或者 goroutine 完成系统调用并返回后。
选择可运行的 goroutine 的过程比较复杂,将在 “查找可运行的 goroutine” 一节中详细介绍。一旦 goroutine 被选中,它的状态就会从可运行状态转变为运行状态,表明它已准备好运行。此时,内核线程会调用 gogo 函数来启动 goroutine 的执行。
但为什么称之为循环呢?正如 “初始化 Goroutine” 一节所述,当一个 goroutine 执行完毕时,会调用 goexit 函数。该函数最终会调用 goexit0 ,后者负责清理终止的 goroutine 并重新进入 schedule 函数——从而再次形成 schedule 循环 。
下图展示了 Go 运行时中的调度循环,其中粉色代码块是用户编写的 Go 代码, 黄色代码块是 Go 运行时代码。虽然以下内容看似显而易见,但请注意,调度循环是由线程执行的。这就是为什么它会在线程初始化( 蓝色代码块)之后执行的原因。

但如果主线程陷入调度循环,进程如何退出呢?只需查看 Go 运行时中的 main 函数,它由 main goroutine 执行。main_main main_main Go 程序员编写的 main 函数的别名,返回后,会调用 exit 系统调用来终止进程。这就是进程退出的方式,也是 main goroutine 不会等待由 go 关键字创建的 goroutine 的原因。
寻找可运行的 Goroutine
线程 M 的职责是找到合适的可运行 goroutine,以最大程度地减少 goroutine 饥饿现象。这一逻辑在 findRunnable 函数中实现,该函数由调度循环调用。
线程 M 按以下顺序查找可运行的 goroutine,如果找到则停止链式调用:
- 检查跟踪读取器 goroutine 的可用性(用于非合作抢占部分)。
- 检查垃圾回收工作程序 goroutine 的可用性(详见垃圾回收器部分)。
- 1/61 次,检查全局运行队列。
- 检查关联处理器
P的本地运行队列,如果M正在运行。 - 再次检查全局运行队列。
- 检查 netpoll 是否有 I/O 就绪的 goroutine(详见 netpoll 工作原理部分)。
- 从其他处理器
P1的本地运行队列中窃取资源。 - 再次检查垃圾回收工作程序 goroutine 的可用性。
- 如果
M正在运行,请再次检查全局运行队列
步骤 1、2 和 8 仅供 Go 运行时内部使用。在步骤 1 中,使用跟踪读取器来跟踪程序的执行情况。稍后您将在 “Goroutine 抢占” 部分看到它的用法。同时,步骤 2 和 8 允许垃圾回收器与常规 goroutine 并发运行。虽然这些步骤不会对“用户可见”的进度产生影响,但它们对于 Go 运行时的正常运行至关重要。
步骤 3、5 和 9 并非只获取一个 goroutine,而是尝试获取一批 goroutine 以提高效率。批处理大小计算为 (global_queue_size/number_of_processors)+1 ,但受到几个因素的限制:它不会超过指定的最大参数,也不会超过 P 本地队列容量的一半。确定要获取的 goroutine 数量后,它会弹出一个 goroutine 直接返回(该 goroutine 将立即运行),并将其余的 goroutine 放入 P 的本地运行队列中。这种批处理方法有助于在处理器之间进行负载均衡,并减少对全局队列锁的争用,因为处理器不需要频繁访问全局队列。
步骤 4 稍微复杂一些,因为 P 的本地运行队列包含两部分: runnext 和 runq 。如果 runnext 不为空,则返回 runnext 中的 goroutine。否则,它会检查 runq 是否有可运行的 goroutine 并将其出队。步骤 6 将在 “netpoll 工作原理” 部分详细描述。
步骤 7 是整个过程中最复杂的部分。它最多会尝试四次从另一个处理器(称为 P1 窃取工作。在前三次尝试中,它只尝试从 P1 的 runq 中窃取 goroutine。如果成功, P1 runq 中一半的 goroutine 会被转移到当前处理器 P 的 runq 中。在最后一次尝试中,它首先尝试从 P1 的 runnext 槽(如果可用)中窃取工作,如果仍然无法从中窃取,则回退到 P1 的 runq 。
请注意, findRunnable 不仅能找到可运行的 goroutine,还能唤醒在步骤 1 发生之前进入睡眠状态的 goroutine。goroutine 被唤醒后,将被放入执行它的处理器 P 的本地运行队列中,等待被某个线程 M 领取并执行。
如果在步骤 9 之后仍未找到 goroutine,线程 M 将等待 netpoll 返回,直到最近的定时器超时——例如 goroutine 从睡眠状态唤醒时(因为 Go 内部的睡眠操作会创建一个定时器)。为什么 netpoll 会与定时器相关?这是因为 Go 的定时器系统严重依赖于 netpoll ,正如这段代码注释中所述。netpoll 返回后, M 将重新进入调度循环 netpoll 再次搜索可运行的 goroutine。
findRunnable 的前两个行为允许 Go 调度器唤醒休眠的 goroutine,从而使程序能够继续执行。它们解释了为什么每个 goroutine(包括主 goroutine)在休眠后都有机会运行。我们将在另一篇文章中看看下面的 Go 程序是如何工作的 😄。
|
|
如果 P 没有定时器 ,则其对应的线程 M 将处于空闲状态。 P 被放入空闲列表, M 通过调用 stopm 函数进入睡眠状态。它会一直保持睡眠状态,直到另一个 M1 线程将其唤醒,通常是在创建新的 goroutine 时,如 “唤醒处理器” 部分所述。一旦被唤醒, M 会重新进入调度循环 ,以查找并执行可运行的 goroutine。